99期货-期货综合资讯平台
登录 / 注册
首页
资讯
速递
行情
数据
视频
期货开户
旗舰店
VIP会员
精品课
SFFE2030
直播
首页
>
资讯
>
正文
>
【混沌视界&资金沉淀】20250920
lg
...
2025-09-21 09:05:11
混沌天成期货
lg
...
混沌天成期货资深分析师
关注
0
0
获赞
粉丝
喜欢
0
收藏
举报
— 分享 —
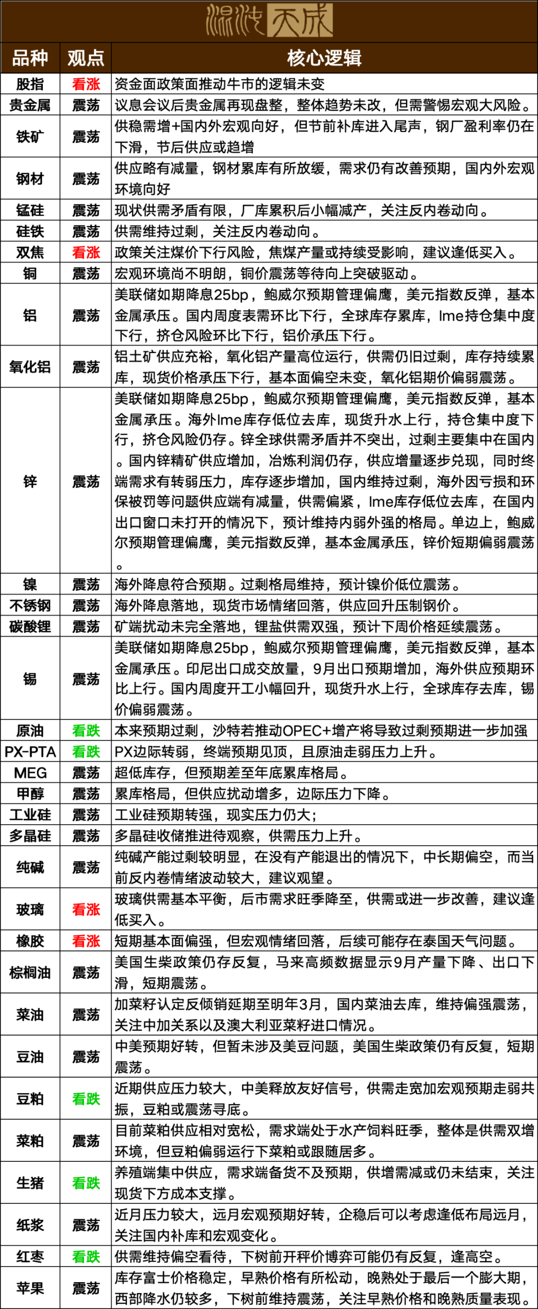
混沌视界
注:涨跌以下一个5%的行情为标准
1. 欢迎转载,转载时请标明来源为99期货。商业性转载需事先获得授权,请发邮件至:media@fx168group.com。
2. 所有内容仅供参考,不代表99期货立场。我们提供的交易数据及资讯等不构成投资建议和依据,据此操作风险自负。
go
24小时热点
暂无数据